OB2278/OB2279 is a highly integrated high performance PWM controller IC used in AC/DC switch mode power supply applications. Incorporated with On-Bright patented proprietary technology, OB2278/OB2279 helps to achieve low system standby power and high efficiency at reduced BOM cost. OB2278/OB2279 features variable latch shutdown protection options. Frequency shuffling technique is implemented in OB2279 to reduce challenge in system EMI design.
Features:
◆ Built-in power on soft start to reduce power MOSFET requirement ◆ VDD over voltage protection(OVP) – latch shutdown ◆ Over temperature protection(OTP) – auto recovery or latch shutdown ◆ High integration with low BOM count ◆ Extended burst mode control for improved efficiency and low standby power design ◆ Audio Noise Free Operation ◆ Internal Synchronized Slope Compensation ◆ Leading Edge Blanking on Current Sense Input ◆ VDD Under Voltage Lockout with Hysteresis (UVLO) ◆ Over Load Protection(OLP) – Auto Recovery or Latch Shutdown ◆ Built-in OCP Compensation to Achieve small OPP Variation over Universal AC Input Range ◆ Flexible Latch Shutdown Combinations: OVP; OVP+OTP; OVP+OTP+OLP ◆ Available in DIP8 and SOP8 packages,RoHS compliant
Applications:
◆ LCD Monitor, LCD TV ◆ Notebook Adapter ◆ Open-Frame SMPS
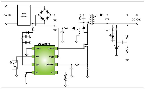
Typical Application:

|